Sales Cloud is Salesforce’s flagship CRM for managing leads, accounts, contacts, and opportunities. Understanding its key objects and how they relate unlocks powerful automation, reporting, and custom development. This post covers only Sales Cloud standard objects and their relationships—so you get a clear, focused view for sales-centric solutions.
- What is it?
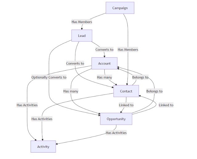
A potential customer or sales prospect not yet qualified. - Relationship:
Converts into Account, Contact, and optionally Opportunity.
- What is it?
A business, organization, or individual you sell to. - Relationships:
- Has many Contacts
- Has many Opportunities
- Related to Activities (Tasks, Events)
- What is it?
An individual person associated with an Account. - Relationships:
- Belongs to one Account
- Can be linked to Opportunities (Contact Roles)
- Related to Activities
- What is it?
A potential sale or revenue-generating deal. - Relationships:
- Belongs to one Account
- Can be linked to multiple Contacts (Contact Roles)
- Related to Activities
- What is it?
A marketing initiative designed to generate leads and opportunities. - Relationships:
- Can have many Leads and Contacts as members
- What is it?
Actions like calls, meetings, or tasks. - Relationships:
- Can be related to Accounts, Contacts, Opportunities
| Object | Description | Key Relationships |
|---|---|---|
| Lead | Potential customer/prospect | Converts to Account, Contact, Opportunity |
| Account | Business/customer entity | Has Contacts, Opportunities, Activities |
| Contact | Individual tied to Account | Belongs to Account, Linked to Opp, Activities |
| Opportunity | Potential sale/deal | Belongs to Account, Linked to Contacts, Activities |
| Campaign | Marketing initiative | Has Leads/Contacts as members |
| Activity | Task, call, or meeting | Linked to Account, Contact, Opportunity |
Understanding these objects and relationships is the foundation for:
- Building automated sales processes
- Designing custom apps and integrations
- Creating powerful reports and dashboards
- Ensuring clean, connected CRM data
Mastering the Sales Cloud data model helps you deliver value from day one. Use this guide as a reference for your next customization, automation, or integration project—and watch your sales team’s efficiency soar!

Post a Comment